Pfeil zurück zur Übersicht

Digitale Planung: Wärmeversorgung für Seewasserwerk in Ipsach, Schweiz

Im Seewasserwerk Ipsach wird die anfallende Abwärme sinnvoll genutzt undn dabei auf den Einsatz von Simulationssoftware in der Planung gesetzt.
Abbildung 1 -- Das Seewasserwerk in Ipsach liefert Trinkwasser für 70.000 Personen in der Region Biel, im Schweizer Kanton Bern
Abbildung 1 -- Das Seewasserwerk in Ipsach liefert Trinkwasser für 70.000 Personen in der Region Biel, im Schweizer Kanton Bern

(pressebox) (Winterthur, 01.03.2024) EPRO Engineering mit Hauptsitz in Gümligen, Schweiz, ist spezialisiert auf die Planung und Umsetzung von ganzheitlichen, nachhaltigen Lösungen für Heizung, Lüftung, Klima, Kälte, Sanitär, Elektro, Gebäudeautomation und Bauklimatik. Der Einsatz moderner Arbeitsmittel ist dabei zentral und die Simulationssoftware Polysun ein Schlüssel zu einer gesamtheitlichen Betrachtung. So konnte eine überzeugende Lösung für die Planung der Energieversorgung gefunden werden.

EPRO ENGINEERING überzeugt mit Transparenz in der Planung

Das neue Seewasserwerk in Ipsach produziert zukünftig Trinkwasser für 70.000 Personen in der Region Biel/Nidau im Schweizer Kanton Bern. Das bestehende (alte) Seewasserwerk hat nach fast 50 Jahren seinen Dienst getan und wird durch ein neues ersetzt, um den gestiegenen Anforderungen an eine moderne Wasserversorgung gerecht zu werden. Für das Seewasserwerk am Bielersee stellte sich die Frage, wie die Wärmebereitstellung in Zukunft sinnvoll erfolgen kann. Dazu wurde das Ingenieurbüro EPRO beauftragt, das für die Planung und Umsetzung der Gewerke HLKS und GA verantwortlich ist.

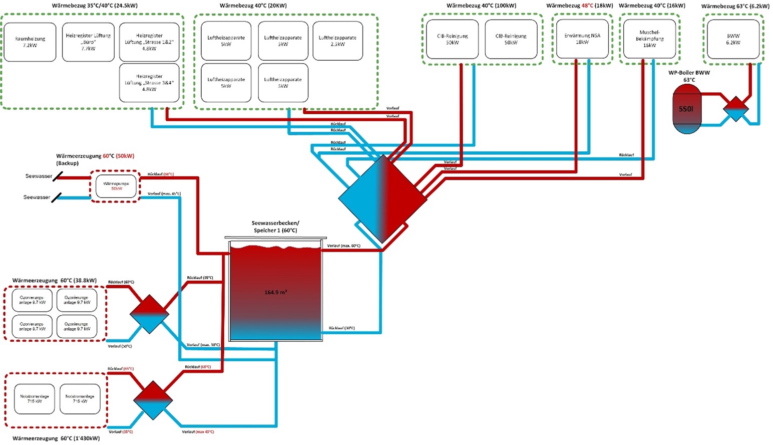
Eine zentrale Anforderung an die zukünftige Energieversorgung ist, dass die Abwärme der bestehenden Notstrom- und Ozonisierungsanlagen genutzt wird, um den Wärmebedarf für Raum- und Hallenheizung, Brauchwarmwasser und für industrielle Prozesse auf unterschiedlichen Temperaturniveaus zu decken. Zwei alte Seewasserbecken stehen zur Speicherung der thermischen Energie zur Verfügung.

In der ersten Phase der Planung analysierte EPRO gemeinsam mit dem Kunden die Bezugsprofile im Jahresverlauf, um eine realistische Einschätzung zu erhalten. Im nächsten Schritt erfolgte eine Abschätzung des Wärmeeintrags durch die Notstrom- und Ozonisierungsanlagen über das gesamte Jahr hinweg. In einem dritten Schritt wurden die Wärmeverbraucher und -quellen in der Simulationssoftware Polysun detailliert dargestellt. Dabei wurden auch die thermischen Großspeicher sowie der Einsatz einer 150 kW Wärmepumpe als Backup-System in einer umfassenden Gesamtbetrachtung berücksichtigt.

Die Analyse der in Polysun erstellten Basisvariante zeigte verschiedene Optimierungsmöglichkeiten auf:

In der nächsten Phase hat EPRO die Optimierungsmöglichkeiten – wiederum in Polysun – simuliert, die Planungsgrundlagen im Detail überprüft und für eine Sensitivitätsbetrachtung aufbereitet, damit selbst bei sehr konservativen Annahmen bei der Abwärme eine zuverlässige Energieversorgung sichergestellt ist.

Das Optimum finden: Mit Simulation Transparenz schaffen

Im weiteren Projektverlauf wurde das Optimierungspotential durch EPRO gemeinsam mit dem Projektteam sukzessive erschlossen. Weitere Wärmebezieher wurden in die Energieversorgung eingebunden. So wurde die ursprünglich geplante elektrische Temperaturhaltung der Notstromanlagen auf eine thermische Temperaturhaltung umgestellt und eine Beheizung der Werkstatt vorgesehen.

Für den Wärmeeintrag der Ozonierungsanlage wurde in einer Sensitivitätsbetrachtung ein konservatives Szenario hinterlegt. Der so gestiegene Nutzenergiebedarf von 150 % und gesunkene Wärmeeintrag von 63 % wurde im Polysun-Modell aktualisiert hinterlegt und die simulierte Anlage deutlich verkleinert – nur ein statt zwei Speicher und Wärmepumpe mit einer Leistung von 50 kW anstatt 150 kW. Die Simulation zeigte, dass die Energieversorgung auch mit der redimensionierten Anlagengröße ganzjährig zuverlässig sichergestellt werden kann. Der zweite Speicher wird dabei eine Redundanzfunktion übernehmen.

Die Lösung überzeugt ökologisch und ökonomisch

Der Einsatz von Simulation in der Planung führt dazu, dass die Energieversorgung des Seewasserwerks in Ipsach nun deutlich effizienter gestaltet werden kann:

So schont dies auch das Budget mit substanziell tieferen Investitions- und Betriebskosten.

Ansprechpartner:

Frau Managing Director Angela Krainer
Marketing und Sales
Telefon: +41 78 897 2580

Über Vela Solaris AG: Die Schweizer Firma Vela Solaris entwickelt und vertreibt die seit 1992 auf dem Markt erhältliche Software Polysun. Die Software setzt immer wieder hoch entwickelte Branchenstandards. Dank des wissenschaftlichen Fundaments und der hohen Benutzerfreundlichkeit verlassen sich weltweit Tausende Planer, Architekten, Händler und Installateure auf Polysun. Vela Solaris arbeitet eng mit Hochschulen sowie Herstellern zusammen und entwickelt Polysun kontinuierlich weiter. Polysun hat sich weltweit in der Lehre an Hochschulen etabliert, da die detailgetreue Abbildung und Modellierung energetischer Systeme das Verständnis thermodynamischer und elektrischer Prozesse fördert.
Mit unserem Beratungsangebot unterstützen wir Sie fachlich und methodisch bei der Erstellung und Analyse von beliebigen Energiesystemen in Polysun in allen Projektphasen, sowohl in direkter Zusammenarbeit mit Ihnen als auch eigenständig zum Ausgleich von Kapazitätsengpässen.

Datei-Anlagen:
Pfeil zurück zur Übersicht