Pfeil zurück zur Übersicht

hyperMILL® 2017.2 auf der Moulding Expo

OPEN MIND präsentiert optimierte CAM-Strategien
Elektroden erstellen, einfach wie nie, mit dem hyperCAD®-S-Elektrodenmodul / Bildquelle: OPEN MIND
Elektroden erstellen, einfach wie nie, mit dem hyperCAD®-S-Elektrodenmodul / Bildquelle: OPEN MIND

(pressebox) (Weßling, 10.04.2017) OPEN MIND Technologies AG präsentiert das neue Release hyperMILL® 2017.2 auf der Moulding Expo. Zahlreiche neue Funktionen und Verbesserungen der CAD/CAM-Suite erlauben noch schneller und flexibler zu programmieren. Besucher der Moulding Expo können sich vom 30. Mai bis zum 2. Juni 2017 am Stand B52 in der Halle 4 über das neue Elektrodenmodul, die Erweiterungen für die 3D- und 5-Achs-Bearbeitungen oder das Performance-Paket hyperMILL® MAXX Machining informieren.

Elektroden für das Senkerodieren müssen konstruiert, programmiert und dann gefräst werden. Dieser Herstellungsprozess ist normalerweise sehr zeitaufwendig. Mit dem neuen hyperCAD®-S-Elektrodenmodul hat OPEN MIND eine Methode entwickelt, um Elektroden in nur wenigen Schritten abzuleiten und zu programmieren. Der Konstruktionsprozess wird in hyperCAD®-S weitgehend automatisiert. Anwender müssen nur die zu erodierenden Flächen auf dem Bauteil auswählen, dann generiert das Modul dazu passende, kollisionsfreie Elektroden. Im Einzelnen bedeutet dies, dass etwa automatisch Elektrodenflächen verlängert und Rohlinge sowie Halter abgeleitet werden. Nahtlose Technologie- und Bauteiltransfers in hyperMILL® sorgen danach für eine sichere und schnelle Programmierung mit wenigen Klicks. Sollten schon Bearbeitungsmakros vorliegen, erfolgt die Programmierung teil- oder vollautomatisiert.

Neues für die T-Nuten-, 3D- und 5-Achs-Bearbeitung

Zu den Highlights in hyperMILL® 2017.2 zählt auch ein neues Feature für eine schnelle Erkennung und Programmierung von T-Nuten. Mit nur wenigen Klicks lassen sich T-Nuten äußerst effizient fertigen.

Erweitert wurde die Strategie 3D-optimiertes Schruppen. Bei der Bearbeitungsmethode „Restmaterialschruppen“ wurde die Zustellstrategie so optimiert, dass die Bearbeitung schneller erfolgen kann. Und durch die verbesserten Zustellmöglichkeiten können die Werkzeuge wirtschaftlicher eingesetzt werden.

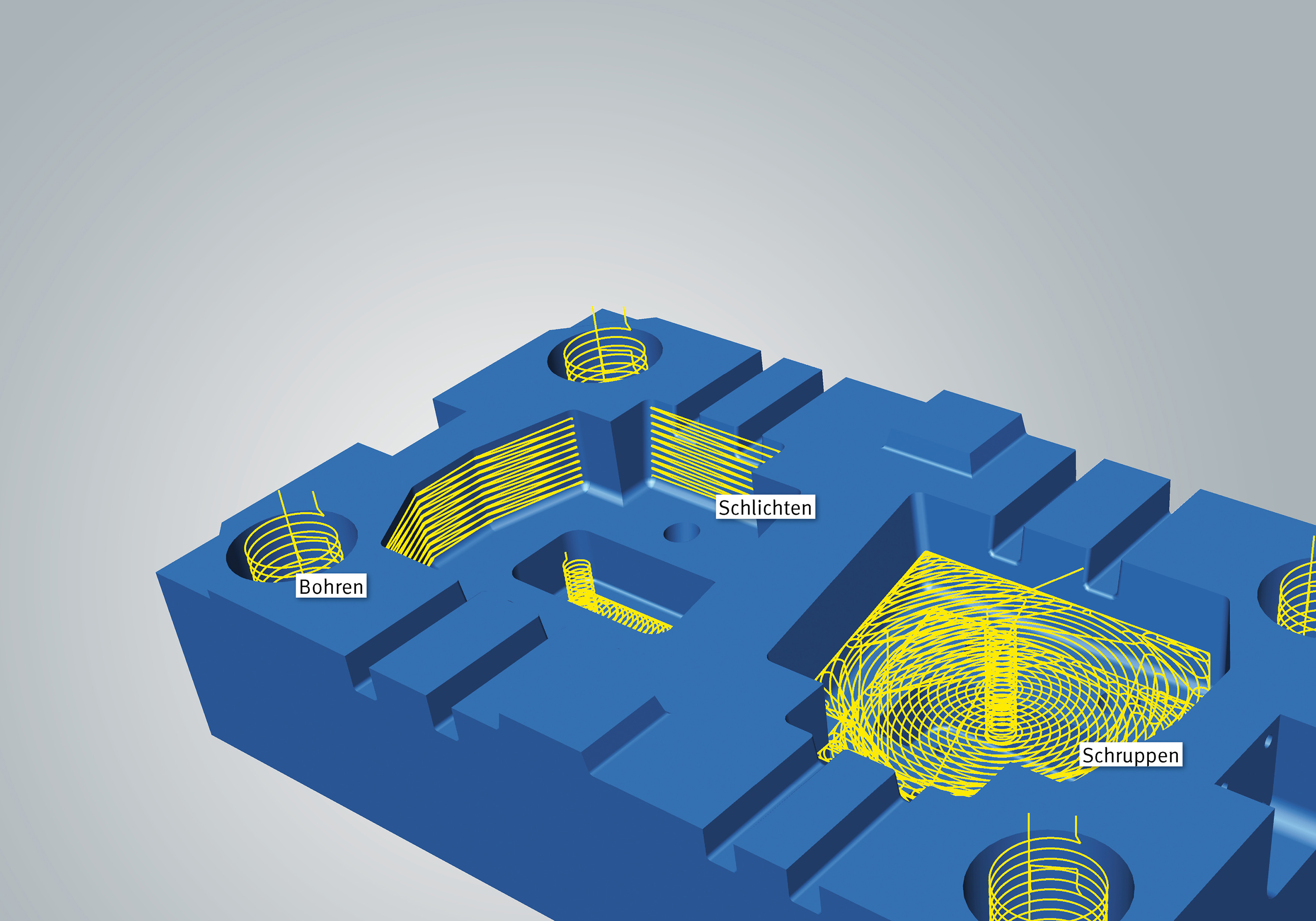
Performance-Paket für das Schruppen, Schlichten und Bohren

Interessant für Formenbauer: Mit den Schrupp-, Schlicht- und Bohrstrategien des Performance-Pakets hyperMILL® MAXX Machining lassen sich die Bearbeitungszeiten erheblich reduzieren. Das Schruppmodul bietet Lösungen für das High-Performance-Cutting (HPC) mit spiralförmigen und trochoidalen Werkzeugbewegungen. Durch den Einsatz der Strategien sind wesentlich höhere Spanvolumina pro Zeiteinheit zu erzielen und gleichzeitig werden Werkzeuge und Maschinen geschont. Optimale Fräswege, maximaler Materialabtrag und möglichst kurze Fertigungszeiten kennzeichnen diese Bearbeitung. Das 5-Achs-tangentiale Ebenenschlichten mit konischen Tonnenfräsern ist eine innovative Methode, um schwer zugängliche, steile oder flache Ebenen hocheffizient zu fertigen. Hervorzuheben ist das Optimierungspotenzial, das dieses Verfahren bietet: bis zu 90 % Zeiteinsparung bei gleichzeitig hohen Oberflächengüten. Eine schnelle Bearbeitung verspricht auch das 5-Achs-helikale Bohren. Bei dem Zyklus handelt es sich um ein helikales Sturzfräsen mit einem torischen Werkzeug in einer Spirale. Bei verschiedenen Bohrungsdurchmessern wird nur ein Werkzeug benötigt und es ist kein Vorbohren notwendig.

hyperMILL® for SOLIDWORKS

SOLIDWORKS-Nutzer können sich über eine verbesserte Bedienerfreundlichkeit und neue Funktionen für das 5-Achs-Walzen mit einer Kurve freuen. Anwender erstellen über eine einfache Flächenauswahl auf der Basis der selektierten Geometrien perfekte Flächen und Kurven für die Walzbearbeitung.

Ansprechpartner:

Frau Brigitte Basilio
HighTech communications GmbH
Telefon: +49 (89) 500778-20

Open Mind Technologies AG
Telefon: +49 (8153) 933 - 500
Fax: +49 (8153) 933-501

Über OPEN MIND Technologies AG: Die OPEN MIND Technologies AG zählt weltweit zu den gefragtesten Herstellern von leistungsfähigen CAM-Lösungen für die maschinen- und steuerungsunabhängige Programmierung.
OPEN MIND entwickelt bestens abgestimmte CAM-Lösungen mit einem hohen Anteil an einzigartigen Innovationen für deutlich mehr Performance – bei der Programmierung sowie in der zerspanenden Fertigung. Strategien wie 2,5D-, 3D-, 5-Achs-Fräsen sowie Fräsdrehen und Bearbeitungen wie HSC und HPC sind in das CAM-System hyperMILL® integriert. Den höchstmöglichen Kundennutzen realisiert hyperMILL® durch das perfekte Zusammenspiel mit allen gängigen CAD-Lösungen sowie eine weitgehend automatisierte Programmierung.
Weltweit zählt OPEN MIND zu den Top 5 CAM/CAD-Herstellern, laut „NC Market Analysis Report 2016“ von CIMdata. Die CAM/CAD-Systeme von OPEN MIND erfüllen höchste Anforderungen im Werkzeug-, Formen- und Maschinenbau, in der Automobil- und Aerospace-Industrie sowie in der Medizintechnik. OPEN MIND engagiert sich in allen wichtigen Märkten in Asien, Europa und Amerika und gehört zu der Mensch und Maschine Unternehmensgruppe.

Weitere Informationen unter www.openmind-tech.com.



Datei-Anlagen:
Pfeil zurück zur Übersicht