Pfeil zurück zur Übersicht

Special feature technology enables customised automation

hyperMILL®: Customised Process Features
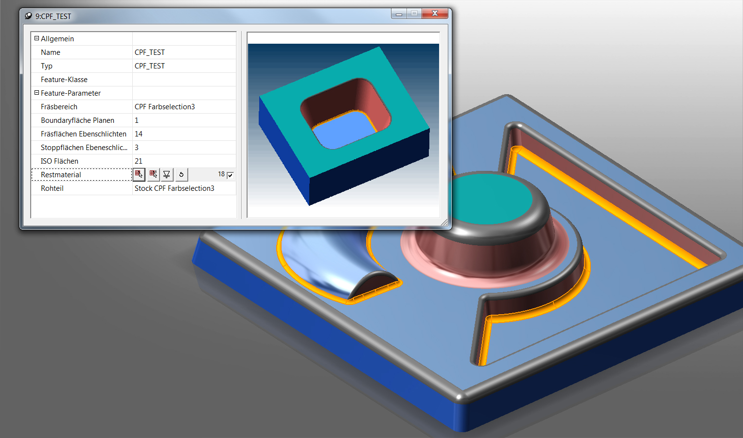
CPF selection script / Bild: OPEN MIND
CPF selection script / Bild: OPEN MIND

(pressebox) (Weßling, 13.01.2012) The customised process feature, or CPF, is a special feature technology built into the hyperMILL® CAM system. CPFs allow companies to define individual corporate standards for automated programming. Possible applications extend far beyond conventional features.

OPEN MIND Technologies AG has enhanced the 2011 version of its CAM software, hyperMILL®, adding an expanded and improved feature technology. This enables the definition of company standards for CAM programming.

Even complex machining sequences, once defined, can be programmed easily and with automation support using this technology. The method is based on process-oriented linking of characteristic geometry sequences with freely defined machining steps.

Without limits

"CPFs allow the linking and naming of any number of geometry selections and associated parameters in one element, and you can also add images and documentation", explains Peter Brambs, head of the Global Engineering Service Group at OPEN MIND. CPFs enable the creation and use of macros. A curve for example can be a machining contour or a boundary curve, and that manufacturing purpose can also be stored in the CPF.

One example is a pocket comprised of a hub surface, a lateral cut-out, an upper edge curve, etc. The user can select these individual surfaces, assign a name to them (e.g., contact surface), add an image if necessary so that another user also knows what it is, and then combine it all into a CPF. Other parts that share the same geometric structure can be described and machined using the same CPF. Filter schemes within the CPF technology allow for automated selection of geometry, especially when consistent rules (colors, layers, etc) are used in the creation of smart designs.

The initial steps are to conceive the structure of the CPF, and define the machining steps. With this stored information, complex geometry with a similar structure can be programmed with a few mouse clicks, and with reduced chance of programming errors. Once tested and stored, the CPF is recalled and consistently applied with knowledge of the end-user manufacturing processes.

The software thereby enables the creation of a truly complex customer-specific element that can be selected as a single CAM entity and automated on this basis.

OPEN MIND provides consultation and training to assist a customer to define their own CPFs.

Ansprechpartner:

Frau Brigitte Basilio
Telefon: +49 (89) 500778-20
Fax: +49 (89) 500778-77

Über OPEN MIND Technologies AG: OPEN MIND Technologies AG is a leading developer of CAD/CAM software and postprocessors for designing and manufacturing complex moulds and parts. OPEN MIND offers an extensive range of products, from 2D feature-oriented solutions for milling standard parts through to software for 5axis simultaneous machining.

With their hyperMILL® software, which is used in the automotive, tool and mould manufacturing, mechanical engineering, medical and aerospace, and watch and jewellery industries, OPEN MIND Technologies AG is represented in all the important markets in Asia, Europe and North America.

OPEN MIND Technologies AG is a Mensch und Maschine company (www.mum.de).

Additional information is available upon request or from our website at www.openmind-tech.com.

Datei-Anlagen:
Pfeil zurück zur Übersicht