Pfeil zurück zur Übersicht

KISTERS enhances 3DViewStation Desktop with improved compression and real-time wall thickness analysis

Plus re-generation of edges, separation of views from geometries, neutral axis calculation and more
3DView Station V2018.0 Desktop
3DView Station V2018.0 Desktop

(pressebox) (Sacramento, CA, 21.05.2018) KISTERS North America has released version 2018.0 of its 3DViewStation Desktop, a powerful 3D CAD viewer and universal viewer for engineers and designers. The new version features several updates, in the areas of compression, data quality and analysis functions.

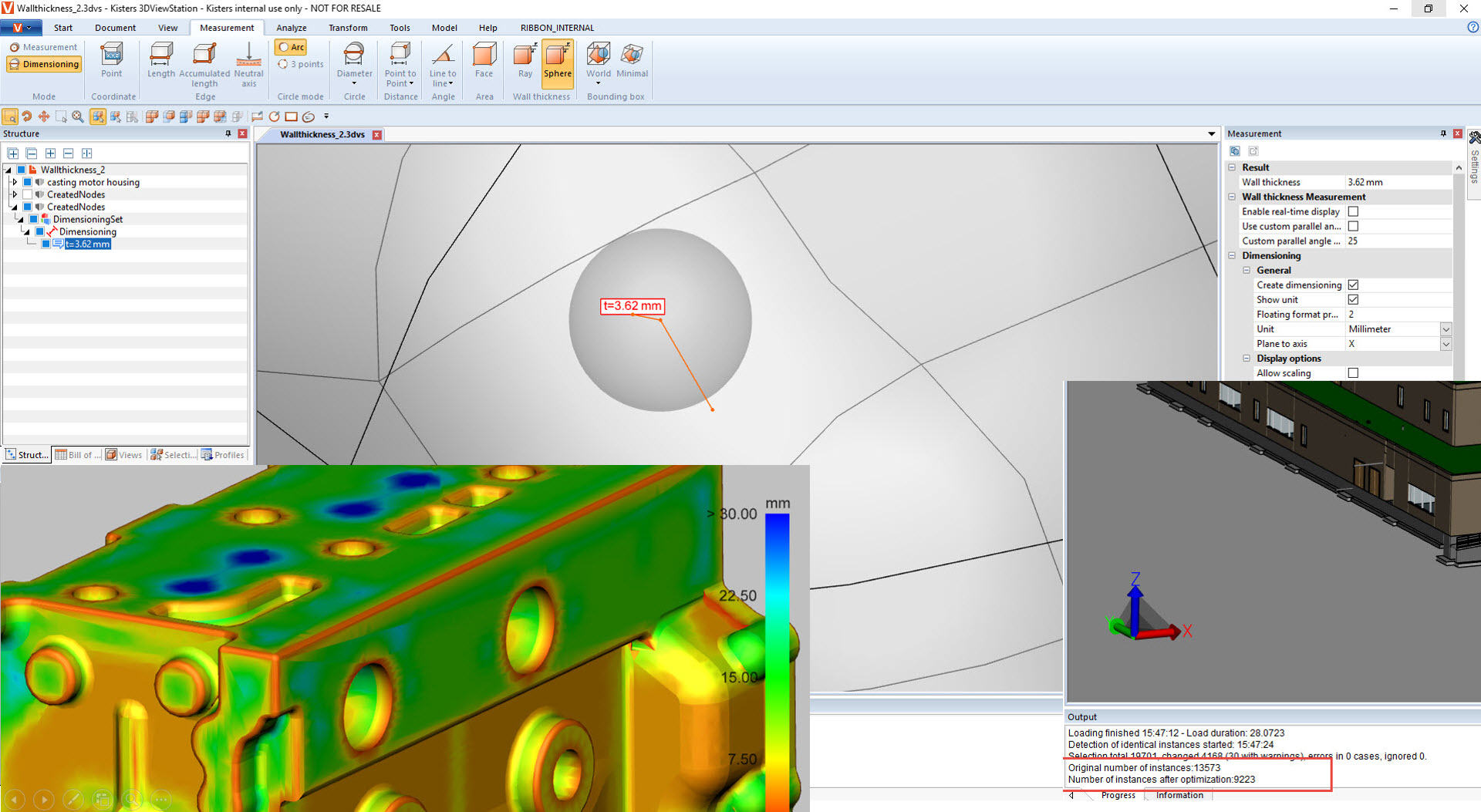
“Due to continual enhancements in our graphical core, we are very excited to announce that our capabilities in the area of supporting increasingly complex CAD designs has once again improved. Our ability to detect instances means that we can compress files significantly better and load them even faster than before.” Said Kelly Baumann, KISTERS North America Business Development Manager. “In addition, several analysis functions have undergone enhancements. Wall thickness analysis has been sped up dramatically and this allows for real-time measurement.”

“Other areas of development were focused on 3DViewStation’s ability to increase the quality of bad data. We can now remove bad edges and regenerate them without additional information. This is useful in collecting reasonable measurements.” She added. “You can also store views and reload them onto changed geometries. This eliminates the worry and headache of losing work due to geometric changes that may have happened in the interim.”

Known for its modern user-interface, high performance viewing, advanced analysis and integration capabilities into leading systems, 3DViewStation Desktop ships with current and mature importers for a broad range of 3D and 2D formats including i.e. Catia, NX, Creo, SolidWorks, SolidEdge, Inventor, JT, 3D-PDF, STEP, DWG, DXF, DWF, MS Office and many more.

Upgrades Include:

The latest developments of 3DViewStation can be reviewed in more detail at: https://www.3dviewstation.com/blog.html.

According to Baumann, the KISTERS 3DViewStation is continuously enhanced in response to customer needs and requirements. It is available as Desktop, ActiveX, VR-Edition and HTML5 WebViewer product-versions. All product flavors are intended to be used together with a PLM, ERP or other management system product configuration or service and spare part applications, providing all necessary APIs. For cloud, portal and web-solutions, there is an HTML5-based WebViewer solution available, which does not require client installation. All file formats can be used in combination with the intelligent navigation and hyperlinking features to address needs of complex integration scenarios.

www.3dviewstation.com
sales-viewer@kisters.net
https://www.3dviewstation.com/blog.html
http://www.youtube.com/user/KistersViewer

Ansprechpartner:

Herr Germar Nikol
IT-Lösungen
Telefon: +49 (2408) 9385-171
Fax: +49 (2408) 9385-555
Zuständigkeitsbereich: 2D/3D Viewer

Über KISTERS AG: 25 years success in the market with superior visualization solutions from desktop to mobile has proven KISTERS to be one of the top players in the visualization industry. Clients ranging from small firms to well-known multinationals, 3DViewStation's easy-to-use interface is suitable for all user groups and 100% customizable to each individual’s specific requirements. More than 3,000 customers and over 200,000 installations worldwide. In addition, KISTERS offers expert advice and support in concept development based on client requirements.

Datei-Anlagen:
Pfeil zurück zur Übersicht