Pfeil zurück zur Übersicht

KISTERS 3DViewStation: Reuse CAD data with a more accurate clash detection, new search features and merge objects

KISTERS 3DViewStation: Reuse CAD data with a more accurate clash detection, new search features and merge objects
KISTERS 3DViewStation: Reuse CAD data with a more accurate clash detection, new search features and merge objects

(pressebox) (Aachen, 23.04.2020) KISTERS 3DViewStation V2020 enhancements include: new neighborhood search features, merging objects, a faster, more accurate clash detection and the ability to semantically search PMI.

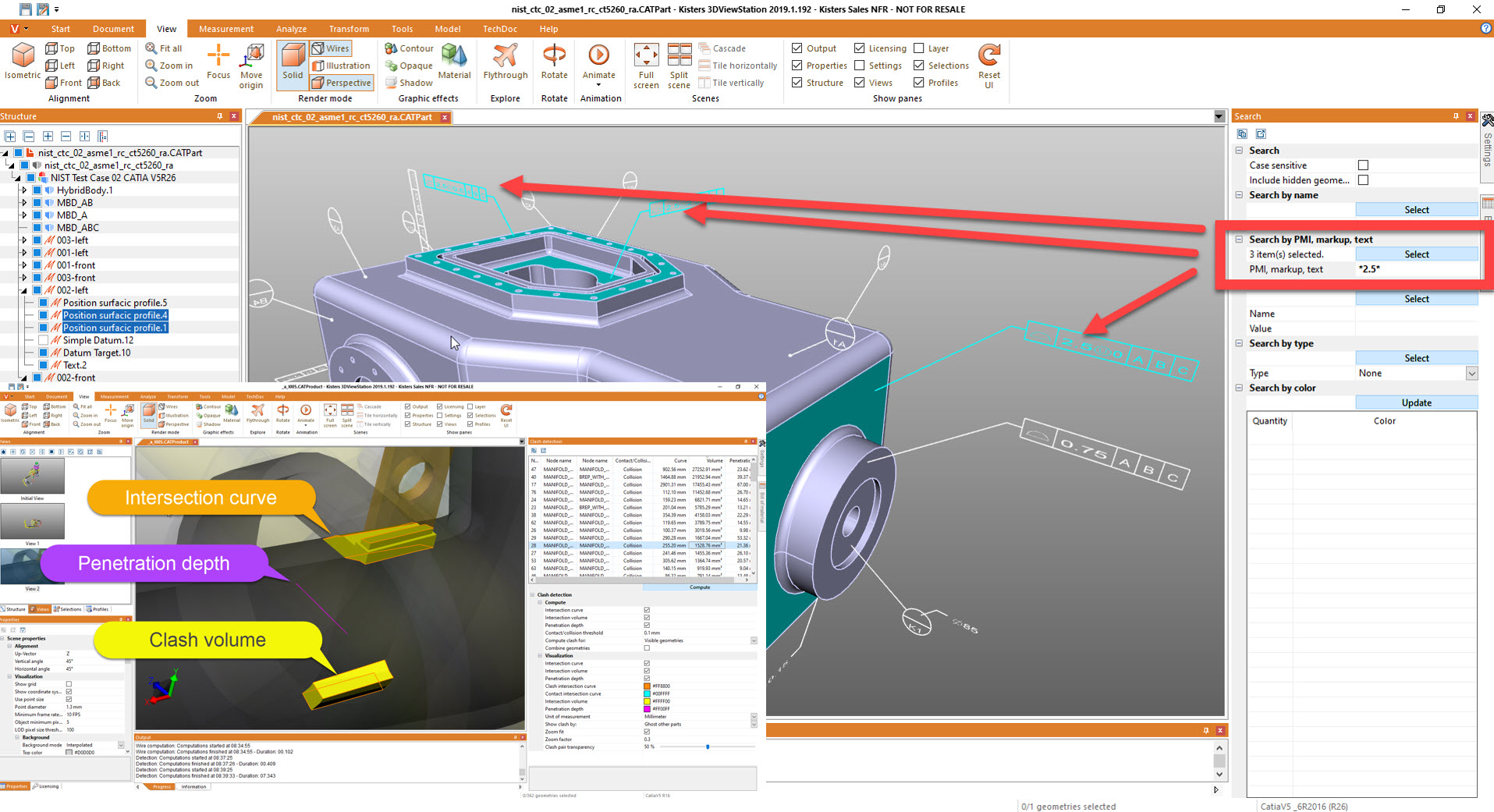
Sacramento, CA – April 23, 2020 – KISTERS North America has released version 2020.0 of its 3DViewStation product family. The new version features additions and enhancements that assist users in the area of repurposing their CAD data. For instance: V2020.0’s new neighborhood search features, the option to merge selected objects to a single one, a faster, more accurate clash detection and the ability to semantically search PMI. KISTERS provides visualization applications for the Windows desktop, web (via any HTML5 browser) as well as a VR edition.

One major focus of development was to increase the value of 3DViewStation’s clash detection function. “We did a complete redesign of our clash. Enjoy: much faster performance, many more options to calculate values of interest and a much more satisfying display of results.” said Kelly Baumann, KISTERS North America Business Development Manager. “We believe that, in addition to performance speed, an intuitive and attractive user interface is truly the key to user acceptance and the key to preventing staff from reverting to legacy methods and habits. 3DViewStation v2020.0 introduces a fresh new set of easily applied color schemes. In addition, users can now change the color of render wires on a model by changing from the default black color to a variety of color options.”

“For further ease-of-use in V2020.0, we have added a new option, which allows users to select several subassemblies inside the structure tree and it then allows for the merging of each sub-tree to a single object – resulting in a reduced number of nodes. This might simplify the future processing of an assembly for our customers, re-selecting a merged group of objects instead of individual parts for clash detection.” Baumann stated.

One frustrating area in the reuse of CAD data can present itself when 2D drawings contain a set of fonts that are typically not included with the drawing file, but, will need to be installed on the local system in order to render the drawing correctly.

“KISTERS’ development and enhancements always follow a customer-centric approach. After reviewing our customer’s most important requirements for 2D drawings, we created 2D font substitution via a customizable table.” she added. “At this point in time, we allow the user to substitute all fonts to a configurable, single one. 3DViewStation will now prompt, if one or several fonts could not be found and it allows the user to maintain a font substitution table - assigning different fonts to each one that was not able to be located.”

Known for its modern user-interface, high performance viewing, advanced analysis and integration capabilities into leading systems, 3DViewStation ships with current and mature importers for a broad range of 3D and 2D formats including i.e. Catia, NX, Creo, SolidWorks, SolidEdge, Inventor, JT, 3D-PDF, STEP, DWG, DXF, DWF, MS Office and many more.

V2020.0 Upgrades Include:

New and updated file formats:

New and updated functions:

The latest developments of 3DViewStation can be reviewed in more detail at: https://www.3dviewstation.com/blog.html.

According to Baumann, the KISTERS 3DViewStation is continuously enhanced in response to customer needs and requirements. It is available as Desktop, VR-Edition and HTML5 WebViewer product-versions. KISTERS VisShare, the online collaboration solution, leverages 3DViewStation WebViewer. All product flavors are intended to be used together with a PLM, ERP or other management system product configuration or service and spare part applications, providing all necessary APIs. For cloud, portal and web-solutions, there is an HTML5-based WebViewer solution available, which does not require client installation. All file formats can be used in combination with the intelligent navigation and hyperlinking features to address needs of complex integration scenarios.

Ansprechpartner:

Herr Germar Nikol
IT-Lösungen
Telefon: +49 (2408) 9385-171
Fax: +49 (2408) 9385-555
Zuständigkeitsbereich: 2D/3D Viewer

Über KISTERS AG: 25 years success in the market with superior visualization solutions from desktop to mobile has proven KISTERS to be one of the top players in the visualization industry. Clients ranging from small firms to well-known multinationals, 3DViewStation's easy-to-use interface is suitable for all user groups and 100% customizable to each individual’s specific requirements. More than 3,000 customers and over 200,000 installations worldwide. In addition, KISTERS offers expert advice and support in concept development based on client requirements.

Contact:
KISTERS North America
www.3dviewstation.com
sales-viewer@kisters.net
https://www.3dviewstation.com/...
http://www.youtube.com/...
U.S.: +1 (916) 723-1441
Germany: +49 2408 9385-517

Datei-Anlagen:
Pfeil zurück zur Übersicht