Pfeil zurück zur Übersicht

CADENAS und Missler Software verkünden die Verfügbarkeit der Herstellerkataloge basierend auf der PARTcommunity Technologie direkt in TopSolid

Nutzern der CAD/CAM Software TopSolid wird der Zugang zu Millionen von standardisierten Komponenten und Lieferanten ermöglicht, ohne dafür das System wechseln müssen. Damit wird ein beispielloses Maß an Produktivität erreicht
Die neue Integration von PARTcommunity Herstellerkatalogen in TopSolid kommt allen Unternehmen zugute, die die Zeit bis zur Markteinführung ihrer Produkte deutlich verkürzen wollen
Die neue Integration von PARTcommunity Herstellerkatalogen in TopSolid kommt allen Unternehmen zugute, die die Zeit bis zur Markteinführung ihrer Produkte deutlich verkürzen wollen

(pressebox) (Augsburg, 02.11.2016) Die direkte Verbindung zwischen den Herstellerkatalogen von CADENAS und TopSolid ermöglicht Unternehmen ein schnelles Optimieren des Produktdesigns durch verringerten Zeitaufwand bei der Suche nach Bauteilen.

Diese neue Integration kommt allen Unternehmen zugute, die die Zeit bis zur Markteinführung ihrer Produkte deutlich verkürzen wollen. CADENAS und Missler Software ermöglichen Designern eine wesentlich schnellere Fertigstellung ihrer Projekte durch die Bereitstellung von qualitativ hervorragenden 3D CAD Modellen, die von den Herstellern zertifiziert sind und über einen Web Service direkte in TopSolid verfügbar sind.

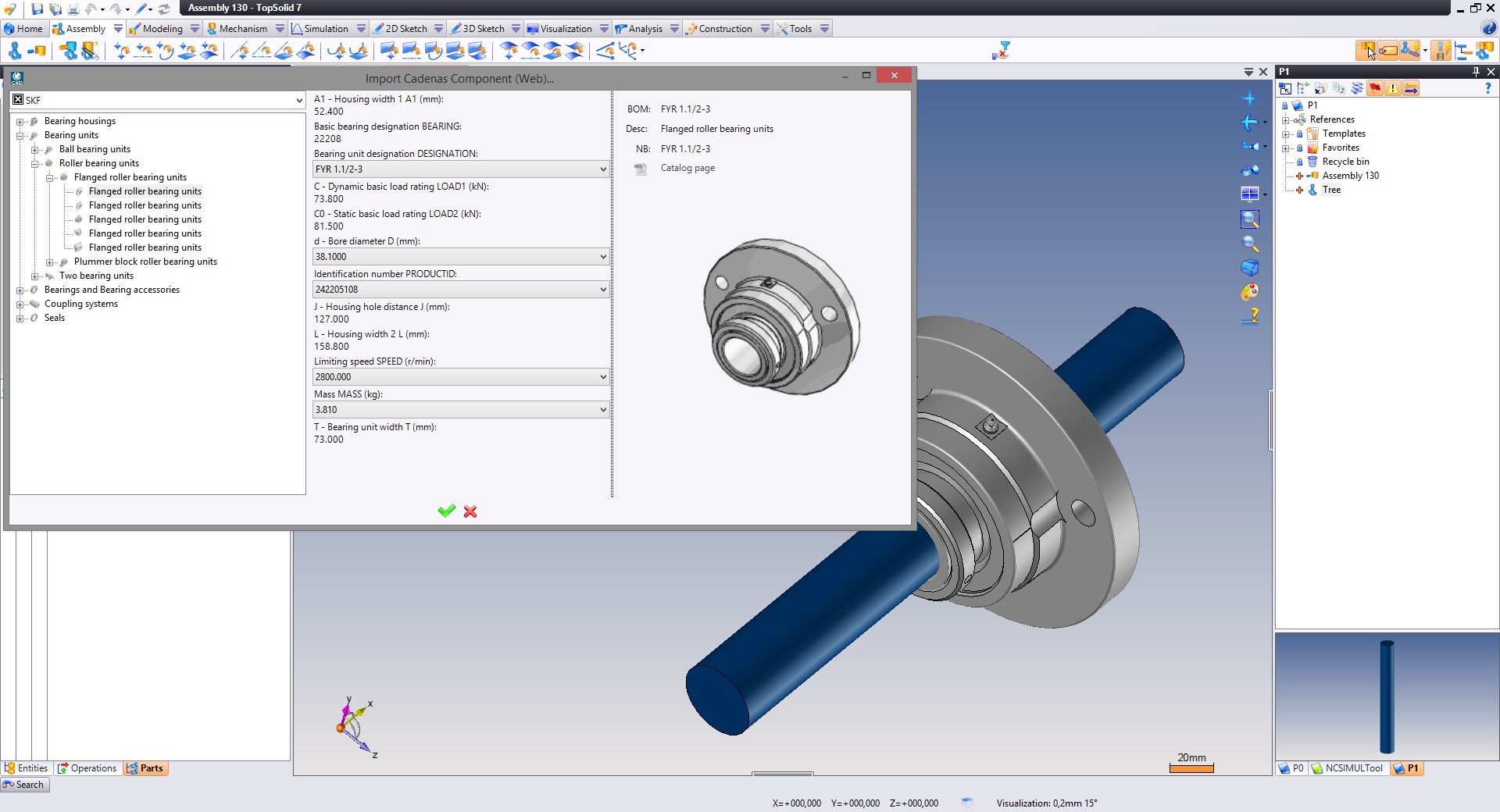
Kunden können somit 3D CAD Modelle der Produkte, samt ihrer Metadaten sowie Stücklisten aus der Bibliothek abrufen und dann automatisch in die TopSolid PDM Lösung integrieren.

Die Herstellerkataloge der CADENAS PARTcommunity sind ab Version 7.10. direkt in TopSolid verfügbar

„Wir arbeiten seit vielen Jahren mit CADENAS zusammen und unsere Kunden haben sich einen direkten Zugang zu den Komponentenbibliotheken in TopSolid gewünscht. Mit Freude geben wir bekannt, dass dies jetzt möglich ist“, so Dominique Laffret, VP Strategic Partnerships bei Missler Software.

„Diese Partnerschaft unterstützt unser Ziel, Konstrukteuren weltweit zu einer schnelleren und effizienteren Erstellung ihrer CAD Projekte zu verhelfen. Mit der direkten Schnittstelle in TopSolid gehen wir noch einen Schritt weiter“, fügte Pascal Bottet, Geschäftsführer der französischen Niederlassung von CADENAS, hinzu.

Über CADENAS GmbH: CADENAS ist ein führender Softwarehersteller in den Bereichen Strategisches Teilemanagement und Teilereduzierung (PARTsolutions) sowie Elektronische CAD Produktkataloge (eCATALOGsolutions). Das Unternehmen stellt mit seinen maßgeschneiderten Softwarelösungen ein Bindeglied zwischen den Komponentenherstellern und ihren Produkten sowie den Abnehmern dar.

Der Name CADENAS (span. Prozessketten) steht mit seinen 300 Mitarbeitern an 17 internationalen Standorten seit 1992 für Erfolg, Kreativität, Beratung und Prozessoptimierung.

CADENAS hat in der Rolle des Initiators und Vordenkers bereits viele wichtige Neuerungen und Trends etabliert.

PARTsolutions Innovationen:

◾Die Suche von CAD Bauteilen anhand von Topologien
◾Die Ähnlichkeitssuche von CAD Bauteilen startet automatisch im Hintergrund
◾Die CAD Teilesuche durch Skizzieren
◾Die Rohteilsuche und Cloud Navigator Suche

eCATALOGsolutions Innovationen:

◾Die 3D CAD Modelle App
◾Der Einsatz von 3D Brillen zur Präsentation von CAD Modellen
◾Die Unterstützung der Augmented Reality Technologie
◾Der Smart Catalog - Der Printkatalog wird digital
◾ePRODUCTplacement: Das richtige Teil zum richtigen Zeitpunkt der richtigen Person anbieten
◾Engineering Wissensdatenbank

Weitere Informationen finden Sie unter: www.cadenas.de

Datei-Anlagen:
Pfeil zurück zur Übersicht